Tools Blender Beserta Fungsinya

1 posisi manual 2 posisi netral 3 posisi 1 dan 4 posisi 2.
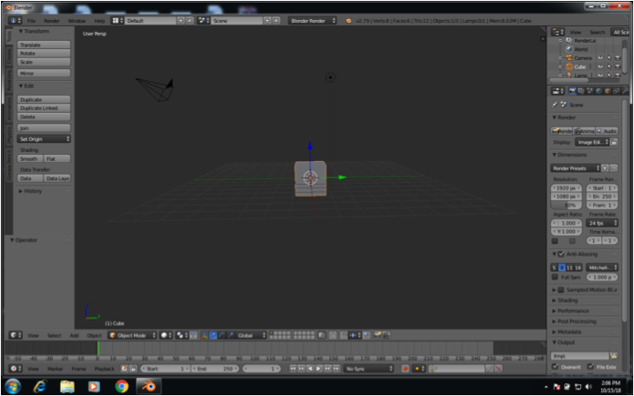
Tools blender beserta fungsinya. Pembagi tampilan pada lembar kerja pada software blender splitting windows dalam pembuatan simulasi visual 3d berikut ini. Struktur data dari objek pada blender. September 19 2015 at 10 06 am ini buat blender semua versi apa gak. Kali ini saya akan membagikan atau sedikit sharing mengenai nama tools beserta fungsinya.
Daftar harga blender murah 2019 perbedaan blender dan juicer. 5 komentar untuk fungsi fungsi tools pada blender balas. Terdiri atas daftar tools yang memilikisifat dinamis menurut objeknya. Academia edu is a platform for academics to share research papers.
Fungsi alat photoshop kali ini saya akan memberikan penjelasan mengenai fungsi alat alat pada photoshop semoga posting kali ini dapat bermanfaat bagi kalian yang baru terjun dalam dunia photoshop berniat untuk mempelajari photoshop secara mendalam berikut gambar tool tool photoshop dan fungsi tools photoshop pada versi cs 4. Keempat posisi saklar tersebut terdapat perbedaan dan persamaan fungsi yaitu pada posisi manual sama dengan posisi 2 yang merupakan posisi dimana kecapatannya sama yaitu kecepatan penuh. Blender basic tombol tombol keyboard beserta fungsinya pada blender selamat pagi kita bertemu lagi di blog learn it. Menu utama blender yang terdiri atas file add render dan help.
Menampilkan settingan secara default tools ini berada pada pojok kiri atas layar merupakan bagian dari main header yaitu menubar yang ada di bagian atas pada tampilan blender. Alat yang digunakan untuk mengencangkan bolt atau nut sesuai dengan standart torquenya satuan. Blender philips terdiri dari empat variasi kecepatan menurut posisi saklar pilihnya yaitu. July 7 2017 at 5 55 pm thx sdh berbagi.
September 19 2015 at 9 10 am thanks gan. Keduanya sama sama bisa menghaluskan makanan dan minuman sehingga wajar banyak yang menganggap keduanya mirip. Nah kali ini saya akan membahas tentang blender basic yaitu tombol tombol keyboard dan fungsinya dalam aplikasi blender. Tampilan yang terdiri dari objek 3d atas objek lainnya.
Nah berikut adalah nama nama tools yang umum digunakan sebagai seorang mekanik 1 torque wrench. Meskipun dari segi fungsinya sama namun ada perbedaan blender dan juicer yang paling mencolok.